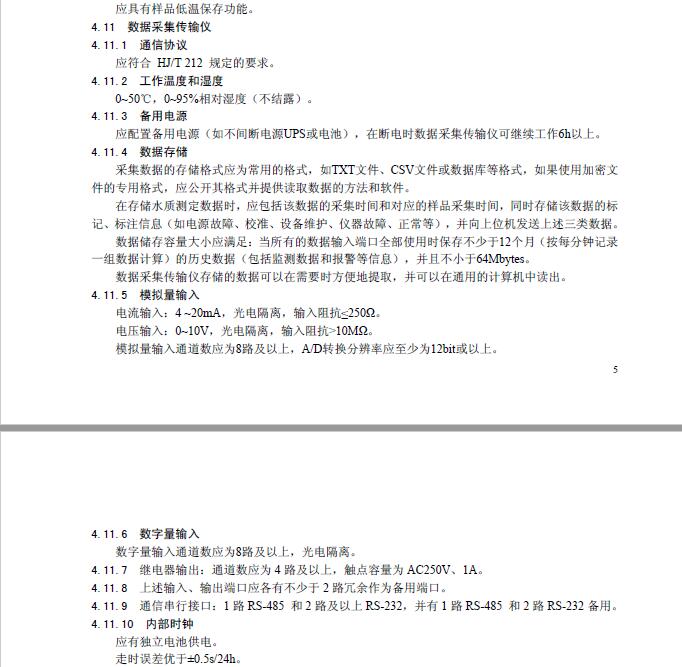
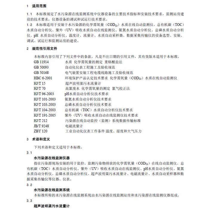
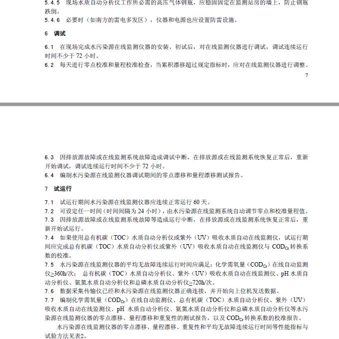
首页
关于小保
公司简介
团队风采
企业资质
业务介绍
运行保障技术服务
设备销售
项目管理
水务运行保障中心
新闻动态
资源下载
服务手册
政策法规
产品说明书
联系我们
X
水污染源在线监测系统安装技术规范HJT353--2007
2017-04-27 16:15
扫描二维码分享到微信